What is Maltreatment?

Maltreatment is an umbrella term that refers to any deliberate act, or failure to act, that results in harm or has the potential to result in harm. It includes:

  • Actions that cause harm
  • Actions that did not cause in harm, but had the potential to
  • Inactions that cause harm
  • Inactions that did not cause harm, but had the potential to

Maltreatment can be intentional or unintentional and is determined by a behaviour viewed objectively, not whether harm results from the behaviour. 

Psychological maltreatment - Deliberate conduct that has the potential to be harmful to a person’s psychological well-being. E.g. verbally attacking someone, damaging someone’s belongings, and abandoning an athlete as punishment for poor performance.

Physical maltreatment - Deliberate conduct, including contact and non-contact behaviours, that has the potential to be harmful to a person’s physical or psychological well-being. E.g. deliberately hitting someone, denying someone adequate rest or medical attention, and the use of exercise as punishment.

Neglect - Failing to provide adequate care or attention based on a participant’s needs. E.g. failing to consider an athlete’s injury, failing to provide adequate supervision, and failing to provide adequate hydration.

Sexual maltreatment - Any act, whether physical or psychological, that is committed, threatened, or attempted, and that has the potential to be harmful to a person’s sexual integrity. E.g. any non-consensual touching of a sexual nature, unwelcome sexual jokes or remarks, and sending explicit images or messages.

Grooming - Conduct that either makes it easier to engage in sexual maltreatment or reduces the chance that sexual maltreatment will be reported. E.g. creating opportunities to be alone with a minor, and testing boundaries between appropriate and inappropriate behaviour (e.g. “accidental” touching).

Boundary transgressions - Inappropriate actions or communications that breach reasonable boundaries or don’t align with a participant’s role or responsibilities. E.g. privately texting a minor, sharing inappropriate personal photographs, and arranging for inappropriate sharing of locker rooms.

Discrimination - Behaviours or practices that contribute to inequitable or inappropriate treatment towards an individual or class of individuals based on characteristics such as race, national origin, religion, age, sex, gender identity, or disability. E.g. denying someone access to opportunities, communicating harmful messages, and perpetuating racist or homophobic attitudes.

Subjecting a participant to the risk of maltreatment - Placing someone in situations that make them vulnerable to maltreatment. E.g. having an athlete and coach share a hotel room and knowingly hiring someone with a history of committing maltreatment. 

Aiding and abetting - Any action meant to help or encourage someone to commit maltreatment. E.g. knowingly allowing a person who is suspended, or is otherwise ineligible, to participate in a sport organization’s activities.

Failure to report - Adults failing to report maltreatment when they knew, or ought to have known, about it.

Intentionally reporting a false allegation - Knowingly reporting, or influencing another to report an allegation of maltreatment that did not occur.

Interference with or manipulation of process - Directly or indirectly interfering with or manipulating an investigation or disciplinary review process. Examples include destroying or concealing information and preventing a person’s participation in an investigation process.

Retaliation - Taking an adverse action against any person for reporting possible maltreatment or for participating in any enforcement process. Examples include threats, intimidation, or any behaviour that would discourage someone from participating in an enforcement process. Retaliation after the conclusion of these processes is also prohibited.

Report a Complaint of Maltreatment

Sport Manitoba is committed to fostering a safe, respectful, and inclusive sport environment for all participants. To support this commitment, participants may access an Independent Third Party (ITP) service to report concerns or complaints of maltreatment in sport. The ITP is an external service provider that receives and manages complaints in a fair, neutral, and impartial manner. This service provides a confidential, unbiased avenue to ensure all reports are taken seriously and reviewed fairly.

The ITP accepts reports related to maltreatment in sport. If you are unsure whether your complaint is maltreatment-related, you are still encouraged to submit your complaint or contact the Sport Manitoba Safe Sport Line for guidance. Complaints may be submitted by athletes, coaches, officials, volunteers, parents or guardians, staff, or any individual involved in the sport environment. A complaint may be submitted by someone directly affected or by a person who has witnessed or become aware of concerning behaviour.

Report a Maltreatment Complaint

Guides for Maltreatment Complainants and Respondents

Being involved in a maltreatment complaint—whether as the person who has reported a concern (complainant) or as the individual who has been accused of maltreatment (respondent)—can be a difficult and stressful experience. To support all individuals involved, we have developed written guides that outline what to expect and how to navigate the process.

These guides are designed to provide clear, accessible information about roles and responsibilities within the maltreatment complaint process managed by the Independent Third Party (ITP). They illustrate how complaints are reviewed, how confidentiality is handled, and what potential outcomes may occur. The guides also describe how individuals may participate in the process, respond to allegations, provide information, and access support.

For complainants, the resource outlines what happens after a report is submitted, how information may be gathered, and how updates are communicated throughout the process. For respondents, the guide explains how and when allegations are communicated, the opportunity to respond, and the importance of procedural fairness.

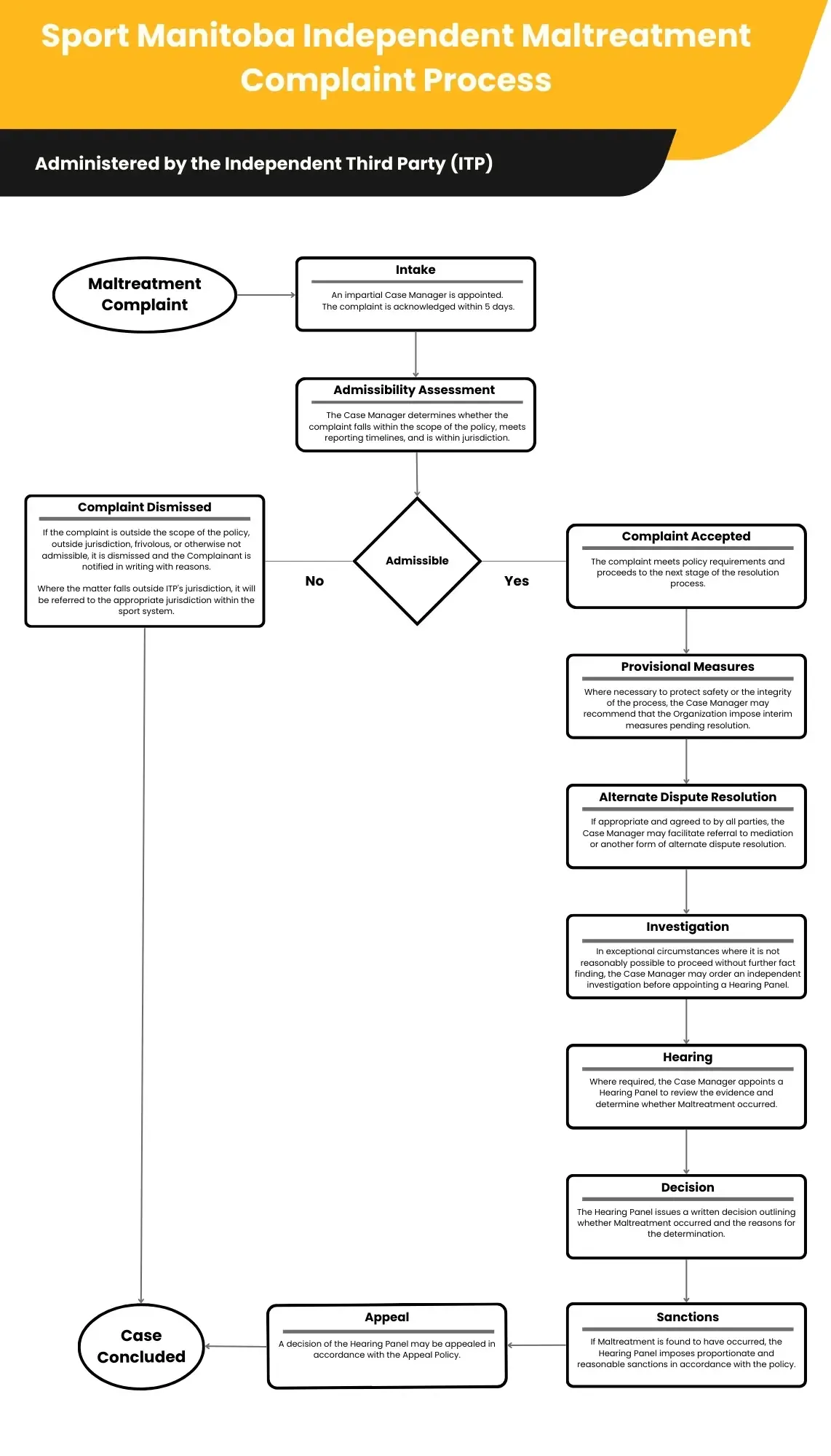
Maltreatment Complaint Flowchart

To help individuals better understand how the Independent Third Party reporting system works, we’ve provided a visual infographic that illustrates the maltreatment complaint process from start to finish. The infographic is designed to present the reporting pathway in a clear, accessible, and easy-to-follow format. Using visuals and simplified steps, it outlines what happens when a concern is brought forward and how a complaint moves through the Independent Third Party process.

The infographic provides an overview of key stages in the process, including how a complaint is submitted, how it is reviewed for jurisdiction and policy alignment, what potential next steps may occur, and how matters may proceed to assessment, investigation, or resolution. This visual resource is intended to complement the full written reporting guidelines by offering a high-level snapshot of the complaint pathway. It can be especially helpful for individuals who prefer visual learning tools or who are seeking a quick understanding of how the process unfolds before reviewing more detailed documentation.

Sport Manitoba Independent Maltreatment Complaint Process

Creating a safe and respectful sport environment begins with understanding how concerns can be addressed. This brief interactive video provides a general overview of the maltreatment complaint process with the Independent Third Party (ITP) service. It is intended to help individuals better understand the purpose of the reporting process and the role of the ITP.

The video helps explain what maltreatment in sport may include, who can bring forward a concern, and how the ITP receives and manages complaints in an impartial and confidential manner. It is designed to increase awareness and transparency around the reporting process so that participants feel informed about the options available to them. Anyone involved in sport — including athletes, coaches, officials, volunteers, parents or guardians, and staff — may find this information helpful.

You can report an instance of maltreatment here.